This project sees me and my team observing a CEP company, interviewing their employee and taking glance at their system that support business process and identifying which system we could design to support a selected business process. This project looks out from the beginning by creating use cases scenarios, building suitable workflows, to simulating the system by doing user acceptance test.
This project objective is to design a system suitable for their needs that we have identified before. The designed system then would be ready to be built by programmers or others based on business rules and design that have been laid out.
Companies in this era of fast mobility and information age, have a necessity to be able to use and make use of information system effectively. A system that able to eliminate existing problem and does not introduce more problem, cost-effective and easily maintained and easily managed is one of the criteria that we feel are suitable in this day and age. Thus, by analyzing the company on applied business processes, and information system that followed it and thus able to gather insight about the current and existing condition in which we would analyze further upon it and create the solution for problems that occur.
The company is an express delivery company that applies technology development as the basic system. The extensive network that owned facilitates express services for customers throughout Indonesia. It serve the delivery within city, inter-city, inter-provincial, and also e-commerce customer. It pick up service with high transmission speed, at the same time also support the growth of e-commerce business.
The case that we choose concerning about their core business, which is delivery from A to B, in this we interviewed several of their employee and look their exisiting system, physical or software wise. We then created a workflow based on this.

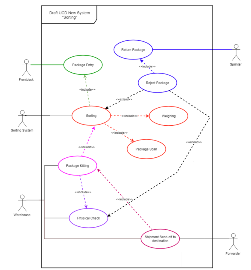
Basing on the problem that we found, we find that on the processes is still manual and yet, complex. This manual process have gave arise to chance of human error to surface, and out of human error factor, we find particular component of the system can still be improved, mainly the Sorting System.The sorting system on existing process requires drop point to feed the goods to warehouse, unsorted and mixed without regards of type of package or similar criteria. This has resulted in not effective work in warehouse and packages that sit on the warehouse for far too long.

Packages also only checked in the warehouse, meaning every rejection will result rejected package clogging up the warehouse and filling necessary space before returned to Drop point and then from drop point to customer. This time wasting process we think could be improved by introducing some basic automation and a revamp of the way of doing the Sorting system. Mainly moving the mechanism to Drop Point and send packages that have been Sorted correctly to warehouse, cutting time package sit on warehouse and make the flow of the processes runs smoothly.

We introduce a easy to understand process that start once package have been retrieved up to package are sent to Destination. We introduce a local warehouse on the drop point to sort out the package, make use of Kitting, and sort the system to group packages and reject packages that does not met the standard and requirements.
Rejection will be much faster and would not confuse customer, that more often raise complaints from them. Fast and clear rejection without much human error factor that could happen in previous system will only do good in term of operation and from customer perspective. Once a Package arrived, we runs them to the sorting process directly assisted by automated mechanism to scan, weigh and sort package according to the input of criterion given by the personnel.
Sorted package then directly goes to Drop Point warehouse to be kitted, with special tag and barcode to make everything documented and to limit human error that could hamper operation and create defects. Personnel then do physical check to see whether everything is right or not before clearing them to the destination. When a package is rejected, an automated system will inform the Sprinter to return them to the customer. This is done seamlessly to make the process runs efficiently and fast.
This project teaches me on how to create a usable design, with business rules and necessary details and to be basing it on data and usage by the user. Here I created a system that is ready to be built, with all the detail such as class design, use cases, data diagram, and user interfaces design to be ready translated into actual working system by development teams. Designing a system that is usable also not only need to see consult the stakeholder of the user, but to also see the capability of the development teams, in this I am equipped to deal as I have technical experience as development teams and thus can see their viewpoint better. All in all this is a good project for my self development and improvement.